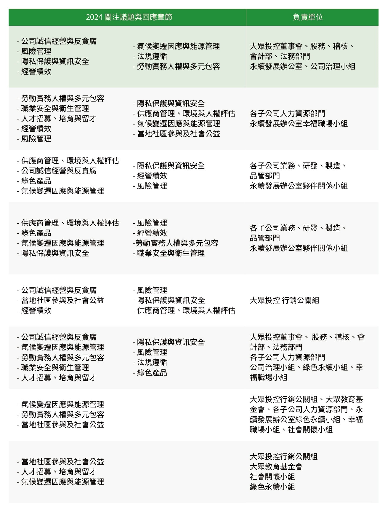
重大性主題與利害關係人議合

大眾投控參考GRI 永續報導準則及AA1000 當責性原則標準,以包容性、重大性、回應性、衝擊性四大原則,辨識重大主題,並依循GRI Standards 2021 評估重大主題在經濟、環境、人權方面之衝擊性,此結果將作為本集團制定永續發展策略之依據,並於確保永續策略涵蓋議題與組織脈絡之相關性後展開行動方案,並持續追蹤檢視重大主題執行成效與目標設定,以建議子公司進行改善,並回應利害關係人關注之議題。

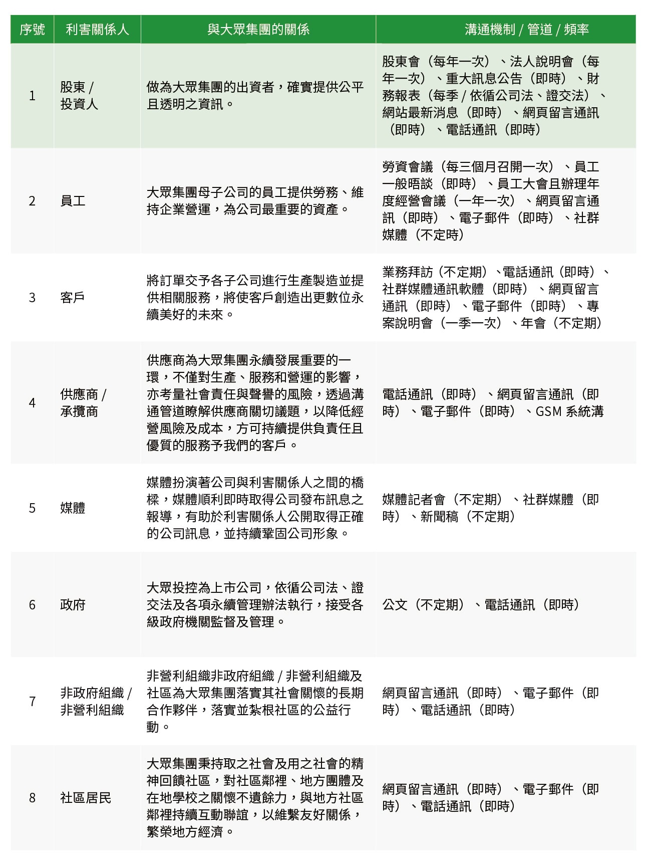
大眾投控依循AA1000 SES 利害關係人議合標準(Stakeholder Engagement Standards)五大原則:依賴性、責任、影響、多元觀點、張力,鑑別出8 類利害關係人,包含:股東/ 投資人、員工、客戶、供應商/ 承攬商、媒體、政府、非政府組織/ 非營利組織、社區居民。

2024 年重大主題列表變動說明

相較於2023 年永續報告書8 項重大主題,2024 年原「能源管理與溫室氣體」管理擴充為「氣候變遷因應與能源管理」,並新增「法規遵循」、「經營績效」、「風險管理」、「隱私保護與資訊安全」等4 項重大主題。

大眾投控透過實體、線上問卷等各類管道與利害關係人溝通,瞭解利害關係人於各個永續議題的關注程度與對其評價和決策的影響,主要利害關係人分為8 類:股東/ 投資人、員工、客戶、供應商/ 承攬商、媒體、政府、非政府組織/ 非營利組織、社區居民。2024年與利害關係人溝通結果如下表:

關於我們

公司治理

投資人專區

訊息中心